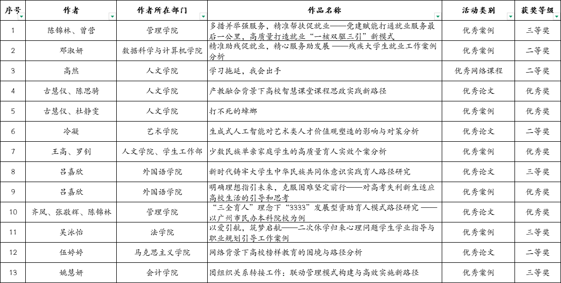
本网讯(学生工作部 罗钊)近日,由广东高校思想政治工作队伍培训研修中心(华南师范大学)组织开展的2024年广东高校思想政治工作优秀论文、优秀案例、优秀网络课程征集活动结果公布,我校推荐报送21项作品,共有13项作品荣获奖项。其中,二等奖4项、三等奖4项、优秀奖5项。具体获奖结果如下:

我校始终围绕立德树人根本任务,依托思想政治教育系列活动为载体,以赛促学,以评促建,多措并举带好队伍共谋发展,增强我校学生思想政治工作的实效性,提升育人成效。此次评选结果不仅彰显了我校思想政治工作队伍建设的成果,也助力我校学生思想政治教育工作高质量发展。未来会不断推动思想政治教育工作向更高层次、更高质量发展,致力于培养具有家国情怀、堪当民族复兴重任的社会主义建设者和可靠接班人。